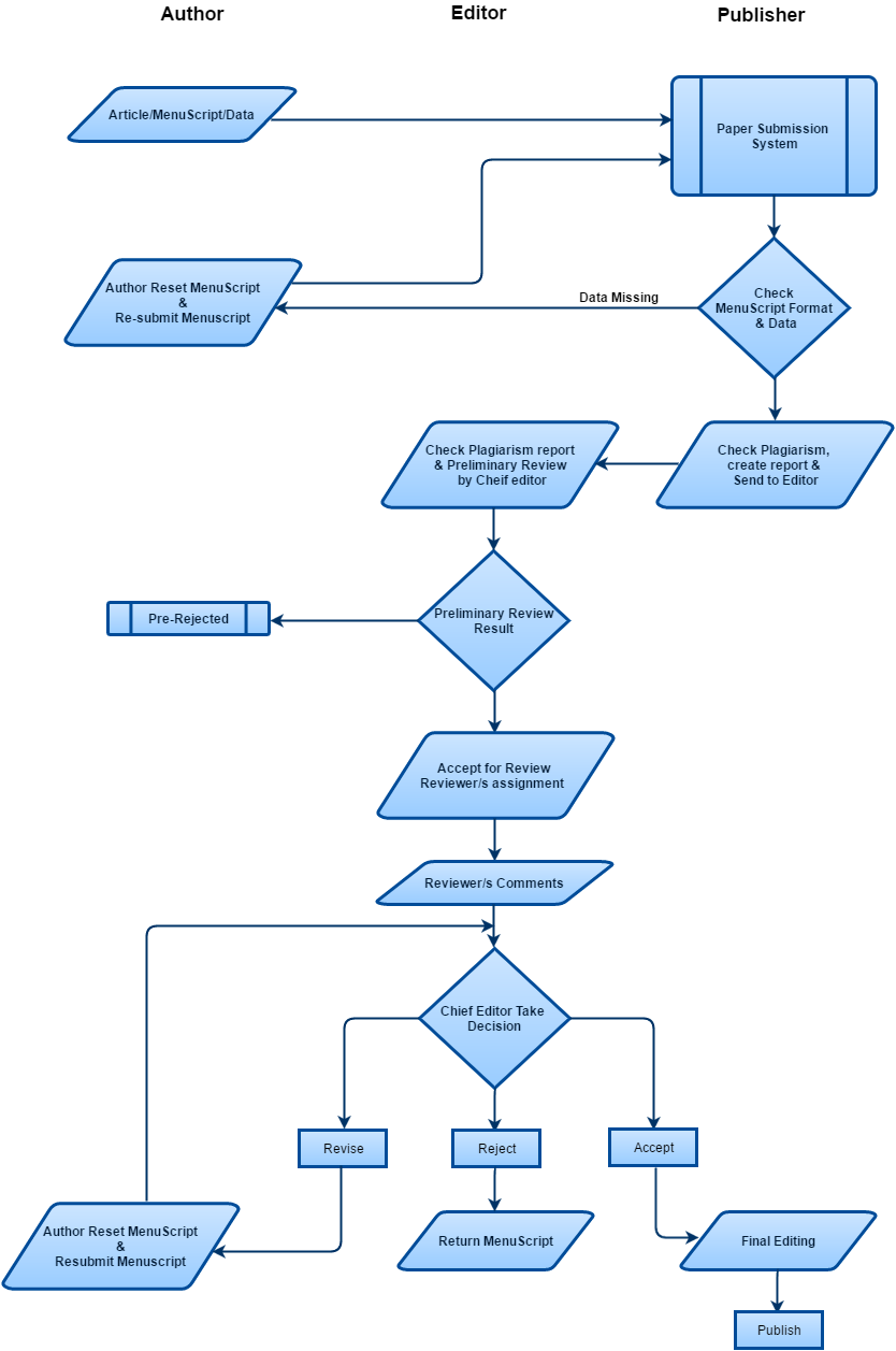
Manuscripts not adhering to journal guidelines will be returned to authors without scientific evaluation. Submitted manuscripts adhering to journal guidelines are reviewed by the Chief Editor or an Editor, who will assign them to reviewers. The review process is single blind. The Editor prepares a decision letter according to the comments of the reviewers, which is sent to the corresponding author. All non-reviewed manuscripts are sent back within 10 days and decisions letters of manuscripts are sent within 4 weeks.